что мы делаем

компания дехаос

Поможет Вам в построении системы процессов. Получаемая модель это и база знаний вашего бизнеса, и его "чертёж". Распределение обязанностей и зон ответственности; согласованность целей между собой, между исполнителями и с самими процессами; регламентация процессов; разработка отражающих действительность должностных инструкций вместо формальных - как и многие другие задачи, либо трудно, либо вовсе невозможно выполнить качественно без модели бизнеса

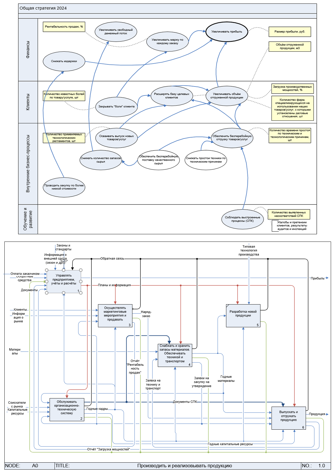
Моделирование бизнеса
Определим цели бизнеса и создадим модель его функционирования. Методика для целей - стратегическая карта BSC. Моделируем в нотациях IDEF0 и BPMN
оптимизация процессов
Имея чёткие цели и модель текущего функционирования, корректируем или меняем процессы согласно целям
автоматизация процессов
Часто повторяющиеся, типовые процессы, а так же процессы поддающиеся автоматизации - автоматизируем
О нас

Компания Company24

Передача ведения бухгалтерии на нашу компанию, поможет вам сэкономить средства на штатного бухгалтера, но получить при этом более качественную бесперебойную работу! У нас все проходит по отработанной системе, все "автоматизировано". У нас индивидуальный подход к каждому конкретному предприятию, отчего мы учитываем все тонкости в ходе бухучета, а квалификация специалистов позволяет, без ущерба качества работы, решить в короткий срок все поставленные задачи!

Бухгалтерский учет со стажем более 10 лет
Полное ведение бухгалтерского, налогового, кадрового учёта, а также подготовка и сдача отчётность без лишних вопросов для вашего бизнеса!
Штат специалистов с большим опытом
Квалифицированные специалисты нашей компании проверены и уже много лет позволяют вам проходить проверки налоговой и других проверяющих инстанций!
Получение помощи и экономия средств
Вы получите индивидуальную помощь в вашей бухгалтерии, по низкой цене, ведь на аутсорсинге она ниже, чем расходы на собственного сотрудника, а качество работы, в свою очередь намного лучше!
О нас

КОМПАНИЯ COMPANY24

Передача ведения бухгалтерии на нашу компанию, поможет вам сэкономить средства на штатного бухгалтера, но получить при этом более качественную бесперебойную работу! У нас все проходит по отработанной системе, все "автоматизировано". У нас индивидуальный подход к каждому конкретному предприятию, отчего мы учитываем все тонкости в ходе бухучета, а квалификация специалистов позволяет, без ущерба качества работы, решить в короткий срок все поставленные задачи!

БУХГАЛТЕРСКИЙ УЧЕТ СО СТАЖЕМ БОЛЕЕ 10 ЛЕТ

Полное ведение бухгалтерского, налогового, кадрового учёта, а также подготовка и сдача отчётность без лишних вопросов для вашего бизнеса!

ШТАТ СПЕЦИАЛИСТОВ С БОЛЬШИМ ОПЫТОМ

Квалифицированные специалисты нашей компании проверены и уже много лет позволяют вам проходить проверки налоговой и других проверяющих инстанций!

ПОЛУЧЕНИЕ ПОМОЩИ И ЭКОНОМИЯ СРЕДСТВ

Вы получите индивидуальную помощь в вашей бухгалтерии, по низкой цене, ведь на аутсорсинге она ниже, чем расходы на собственного сотрудника, а качество работы, в свою очередь намного лучше!

для кого

Наши клиенты ценят

Почему мы

Наши преимущества

Надежность

Надёжные процессы - гарантированный результат

Экономность

Зачем терять, если можно заработать?

Прозрачноть

И ясность каждого процесса для каждого сотрудника

Наши клиенты

С кем мы работаем


Наша команда

Сотрудники нашей компании

Наша команда

Сотрудники нашей компании

Этапы

Как мы работаем

Здесь вы узнаете подробнее об этапах нашей работы, а так же сможете представить в каком ключе все будет проходить!
Определяем цели проекта

После определений целей проекта и согласования этапов работы - заключаем договор

Моделируем бизнес

Определяем цели бизнеса. Интервьюируем сотрудников, изучаем документы и наблюдаем за процессами для построения модели "как есть"

Анализируем

Анализируем текущую процессную модель. Корректируем процессы согласно целей, выстраиваем модель "как должно быть"

инициируем проект изменений

Определяемся со сроками, бюджетом и другими важными аспектами проекта. Планомерно реализуем проект

Этапы

Как мы работаем

Здесь вы узнаете подробнее об этапах нашей работы, а так же сможете представить в каком ключе все будет проходить!
Закрепление команды бухгалтеров

После заключения договора и обсуждения оплаты за вами закрепляется индивидуальная команда бухгалтеров, заточенная именно под вашу конкретную отрасль работы!

Всесторонняя помощь

Теперь бухгалтерия, налоги и кадры будет под контролем наших бухгалтеров, закрепленных за вами и вашим предприятием! А так же юридическая поддержка!

Вы контролируете основные процессы

Ставите задачи вашей команде бухгалтеров и присылаете фото документов любым удобным для вас способом! Так же для бесперебойной и удобной работы есть удобное приложение!

Этапы

Как мы работаем

Здесь вы узнаете подробнее об этапах нашей работы, а так же сможете представить в каком ключе все будет проходить!

ЗАКРЕПЛЕНИЕ КОМАНДЫ БУХГАЛТЕРОВ

После заключения договора и обсуждения оплаты за вами закрепляется индивидуальная команда бухгалтеров, заточенная именно под вашу конкретную отрасль работы!

ВСЕСТОРОННЯЯ ПОМОЩЬ

Теперь бухгалтерия, налоги и кадры будет под контролем наших бухгалтеров, закрепленных за вами и вашим предприятием! А так же юридическая поддержка!

ВЫ КОНТРОЛИРУЕТЕ ОСНОВНЫЕ ПРОЦЕССЫ

Ставите задачи вашей команде бухгалтеров и присылаете фото документов любым удобным для вас способом! Так же для бесперебойной и удобной работы есть удобное приложение!

Нужна помощь здесь и сейчас?

Помимо долгосрочных ведений компаний, мы предоставляем разовую помощь. Если нужен взгляд со стороны, мы готовы консультировать 

Связаться

Нужна помощь здесь и сейчас?

Помимо долгосрочных ведений компаний, мы предоставляем разовую помощь наших экспертов! Если вы не успеваете сдать отчетность или быстро привести дела в порядок, то мы поможем! Так же проконсультируем по сложным юридическим вопросам!

Заказать
Наши тарифы

Стоимость наших услуг

Наши тарифы

Стоимость наших услуг

Отзывы

Пару слов от наших клиентов

Отзывы

Пару слов от наших клиентов


Бизнес работает в Битрикс24

Значительную часть процессов можно быстро и надёжно улучшить и автоматизировать при помощи Битрикс24 - комплекса инструментов для бизнеса

  • Ведение клиентской базы
  • Звонки из CRM
  • История каждой сделки
  • Интеграция с соц.сетями и мессенджерами
  • Интеграция с 1С
  • Счета
  • Туннели продаж
  • Документы в CRM
  • План продаж и отчеты
  • CRM-маркетинг
  • Новости компании в виде живой ленты
  • Чаты
  • Календарь
  • Почта
  • Онлайн документы
  • Битрикс24.Диск
  • База знаний
  • Рабочие группы
  • Профиль сотрудника
  • Структура компании
  • Учёт рабочего времени
  • Канбан-представление
  • Диаграмма Ганта
  • История каждой задачи
  • Проекты
  • Роли и права доступа
  • Скрам
  • Шаблоны задач
  • Регулярные задачи
  • Эффективность и отчёты
  • Телефония
  • Отчёты по звонкам
  • Коллтрекинг
  • Распределение
  • Социальные сети
  • Мессенджеры
  • Чат на сайте
  • CRM-формы
  • Клиенты оценивают разговоры
  • Почта
  • Всё сохраняется в CRM
  • Готовые шаблоны
  • Онлайн-чат
  • Платёжные системы
  • Сайт+CRM
  • Роботы в сайтах и магазинах
Битрикс24

настройка


БИТРИКС24

внедрение


БИТРИКС24

поддержка


Ознакомиться с тарифами Битрикс24 вы можете по ссылке

Приведем бизнес-процессы в порядок

Заполняйте форму и мы свяжемся с Вами

Наши контакты

CRM-форма появится здесь

Приведем все ваши дела в порядок! Обращайтесь уже сейчас!

Заполняйте форму и мы свяжемся с вами в течении 5 минут и ответим на все интересующие вас вопросы!

Наши контакты

Наш офис можно найти по адресу ул. Большая, 234
CRM-форма появится здесь